返回主站
站群导航
益阳医学高等专科学校
管理与服务机构
招生网
宣传统战部
工会
党政办公室
共青团
计划财务处
保卫处
教务处
学生工作处
心理健康教育中心
组织人事处
信息公开网
发展规划处
教育与附属机构
护理学院
口腔医学院
继续教育学院
药学院
基础医学部(检验学院)
临床医学院
马克思主义学院
图书馆
科研处
质量评价中心
实验室安全管理平台
实训中心
信息技术中心
未指定
省“双高”建设网
益阳市智能制药产教联合体
教研链接
毕业设计
在线课程平台
×
搜索过于频繁,请输入验证码
网站首页
部门概况
教务概括
机构设置
部门动态
校企合作
国际交流与合作
教学运行
学籍管理
教学计划管理
专升本
教学督察简报
校历
实习管理
人才培养
技能考核
人才培养方案
教研教改
毕业设计
网络教学平台
教学竞赛
教研项目
实验室管理
考务管理
考试公告
成绩管理
服务指南
办事流程
下载中心
您的位置:
首页
>
考务管理
>
考试公告
>
详细内容
考试公告
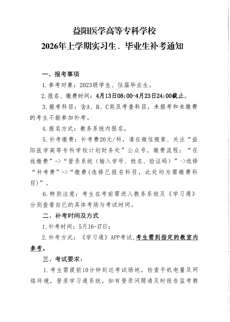
益阳医学高等专科学校2026年上学期实习生、毕业生补考通知
来源:
发布时间:2026-04-01 10:12:13
浏览次数:
次
【字体:
小
大
】
终审:教务处
分享到:
【打印正文】
×
账号+密码登录
手机+密码登录
手机号码
短信验证码
用户名
密码
验证码
未注册的手机号在初次登录时会自动注册为网站会员。
忘记密码?
登 录
还没有账号?
立即注册
账号+密码登录
手机+密码登录
还没有账号?
立即注册