“心语社区”|职场初印象,简历显真章————公共卫生与检验医学院成功举办大学生简历制作大赛
11月28日,由公共卫生与检验医学院举办,“明镜”辅导员工作室组织策划的职业生涯规划教育系列活动四——大学生简历制作大赛圆满落下帷幕。大赛自启动以来,吸引了来自学院“心语社区”百名学子积极参与。
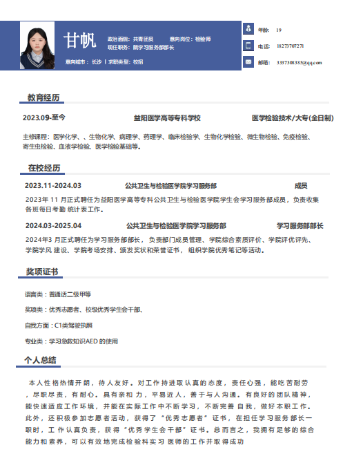
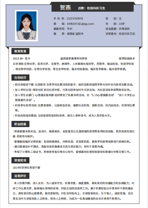
评委们对参赛作品进行了认真细致的评审,从简历的完整性、准确性、逻辑性、创新性以及个人品牌塑造等多个维度进行了综合考量。经过激烈角逐,来自2023级医学检验技术专业2班的周子越和5班的蒋诗晴同学凭借其简历的出色设计和丰富内容荣获一等奖。
学院党总支书记罗湘莲对获奖选手表示热烈的祝贺,并指出:“简历是求职的重要环节,此次大赛为同学们提供了展示才华的平台和实践机会,希望同学们提升简历制作能力和求职竞争力。”同时,强调大学生应提升综合素质和专业技能,以在就业竞争中脱颖而出。
“明镜”辅导员工作室自成立以来开展了系列富有成效的活动,为公共卫生与检验医学院的学生成长和发展提供了全面的支持和帮助。工作室负责人李陈珍表示:“明镜”辅导员工作室将继续秉承“以人为本、服务学生”的宗旨,为公共卫生与检验医学院的学子们创造更加美好的学习和成长环境。
撰文:李陈珍 一审:李陈珍 二审:徐群芳 三审:罗湘莲
终审:学工处

账号+密码登录
手机+密码登录
还没有账号?
立即注册