资助政策进班级,口腔医学院在行动
为了深化学生对生源地资助政策的了解,确保每位学生都能享受到政策的温暖,口腔医学院于五月份积极开展了一系列生源地资助政策宣传活动。通过多维度的宣传形式,不仅提升了学生对生源地资助政策的认知度,也为学生们提供了更多了解和申请资助的机会。本次活动以“诚信资助,励志前行”为主题,旨在帮助家庭经济困难的学生解决后顾之忧,让他们能够更加专注于学业。
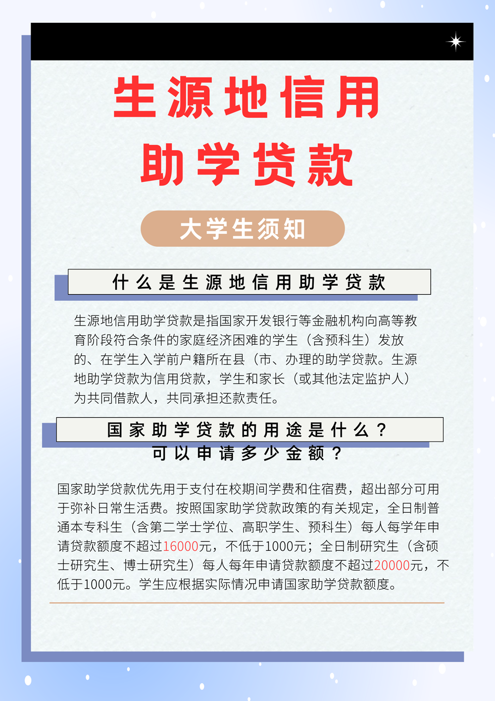
学院首先在校园内张贴了生源地资助政策海报,以图文并茂的形式详细介绍了生源地资助政策的具体内容、申请条件和流程。这些海报不仅吸引了众多学生的关注,也为学生们提供了便捷的政策查询途径。
除了海报宣传,学院还在各班级进行了生源地资助政策宣讲。宣讲团成员们深入各班,向学生们详细介绍了生源地资助政策的具体内容和申请方式,并就学生们在申请过程中可能遇到的问题进行了耐心解答。这种面对面的交流方式让学生们更加直观地了解了生源地资助政策,也让他们更加相信生源地资助政策是真实可靠的。
为了进一步激发学生们的参与热情,学院还开展了资助征文和短视频活动。学生们通过撰写征文或拍摄短视频的方式,分享了自己对资助政策的理解、申请资助的经历以及资助政策给自己带来的帮助。这些作品不仅展示了学生们的才华和创意,也传递了正能量和温暖,让更多的学生了解到了资助政策的重要性和意义。
通过这些活动,家庭困难学生对生源地资助政策有了更加深入地了解,也感受到了学院对家庭经济困难学生的关心和帮助。口腔医学院资助工作负责人蔡德华表示:“学院将继续加大对各类资助政策的宣传力度,通过更多样化的形式,让每位学生都能够充分了解和享受到政策的实惠。同时,学院也将进一步完善资助政策体系,为家庭经济困难学生提供更多的帮助和支持,助力他们实现自己的梦想”。
口腔医学院
2024年5月28日
终审:口腔医学院

账号+密码登录
手机+密码登录
还没有账号?
立即注册