返回主站
站群导航
益阳医学高等专科学校
管理与服务机构
招生网
宣传统战部
工会
党政办公室
共青团
计划财务处
保卫处
教务处
学生工作处
心理健康教育中心
组织人事处
信息公开网
发展规划处
教育与附属机构
护理学院
口腔医学院
继续教育学院
药学院
基础医学部(检验学院)
临床医学院
马克思主义学院
图书馆
科研处
质量评价中心
实验室安全管理平台
实训中心
信息技术中心
未指定
省“双高”建设网
益阳市智能制药产教联合体
×
搜索过于频繁,请输入验证码
网站首页
学院概况
学院简介
科室设置
人员信息
政策法规
通知公告
工作动态
成人学历教育
函授教育
自学考试
职业培训与认定
“1+X”证书培训与考核
相关下载
您的位置:
首页
>
通知公告
>
详细内容
通知公告
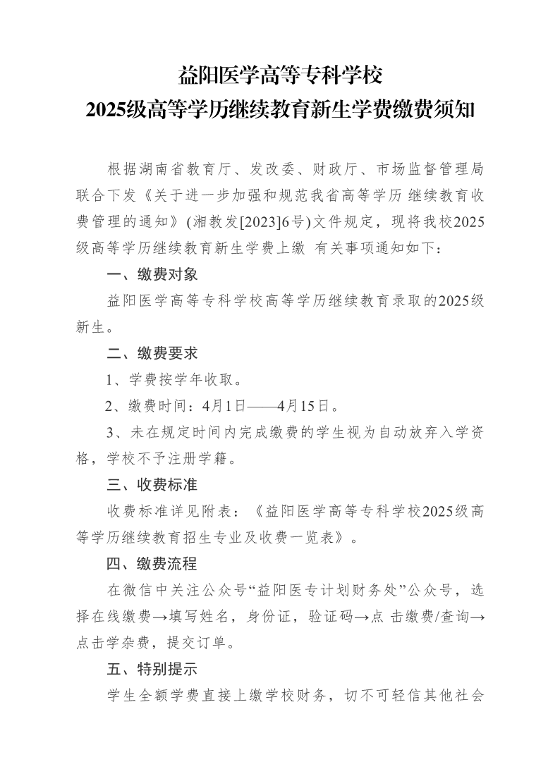
益阳医学高等专科学校2025级高等学历继续教育新生学费缴费须知
来源:
发布时间:2025-03-28 14:20:57
浏览次数:
次
【字体:
小
大
】
终审:继续教育部
分享到:
【打印正文】
×
账号+密码登录
手机+密码登录
手机号码
短信验证码
用户名
密码
验证码
未注册的手机号在初次登录时会自动注册为网站会员。
忘记密码?
登 录
还没有账号?
立即注册
账号+密码登录
手机+密码登录
还没有账号?
立即注册