只有法治,才能“根治”
| 只有法治,才能“根治”——湖南永州唐慧事件舆情分析及启示 |
| www.hnedu.cn 发表时间: 时间标签 来源:人民网 【字体:大 中 小】 点击: 点击数 |
|
一、事件概述 2006年发生在湖南永州的幼女被强奸被迫卖淫案受害者母亲唐慧连续上访投诉,今年8月2日被永州市公安局零陵分局依法劳教。此事经其代理律师在互联网上发布后,舆论哗然。8月6日湖南省政法委随即成立调查组赴永州调查,8月10日省劳教委复议后依法撤销对唐慧劳教的决定。调查组正在调查唐慧反映的关于永州市公安局民警包庇犯罪嫌疑人等问题。 幼女受害者的悲惨遭遇和对劳教制度不满是引发舆论强烈关注和对永州方面激烈批评的主要原因。在批评永州方面的同时,舆论将此事与湖南打造多年的“法治湖南”标签联系在一起,此事似乎成为检验“法治湖南”建设的试金石。 永州市公安局分别于4日和5日在其官方网站和官方微博作出回应,不到一天时间,迫于舆论压力,又删除相关回应信息,引发网民诟病。 在舆论质疑继续高涨之际,8月6日,湖南省委政法委成立调查组赴永州调查此案办理情况,并表示一旦发现有错,将坚决依法纠正。如有违法违纪行为,将依法依规给予严肃处理,得到舆论普遍关注。 省政法委成立调查小组、省劳教委受理行政复议和撤销劳教决定,每一个步骤的稳步推进,符合民众的心理预期,赢得了舆论引导的主动权。值得注意的是,湖南方面尊重民意、顺应民意,但并没有被舆论裹挟,而是坚持依法走完程序,在事实清楚、程序公正的情况下慎重作出撤销劳教的决定。 二、舆论关注度走势
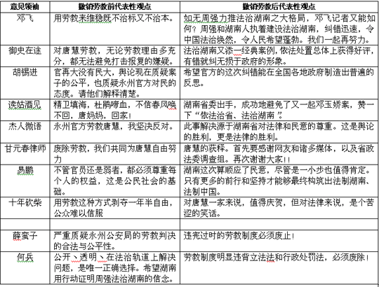
唐慧劳教案事件网络舆论关注度走势 单位:篇(数据来源人民网舆情监测平台) 8月4日,新浪认证微博“永州市公安局”就此事发布回应,由于发布后又删除等举动引发舆论强烈反弹,众多意见领袖发声,引发第一波关注潮。 8月5日晚,人民日报官方微博发布唐慧相关消息,一天内转发超过10万次。人民网官方微博6日零点28分发出评论,质疑劳教决定。舆论关注度猛涨。 8月6日,湖南省政法委成立调查组赴永州调查此案办理情况。8月7日,各重点新闻网站持续关注事件动态,达到第一个舆论高峰。同时舆情开始分化向好,呈现出同情唐慧与对期待结果并重的状态。随后数天公众等待调查结果,舆论关注度进入下行通道。 8月10日,媒体披露唐慧劳教决定经复议被依法撤销,该消息引发网上500多家网站转发,媒体评论呈现井喷状态。 三、舆情应对过程 8月2日,唐慧的代理律师甘元春在微博爆料,引发网友关注的同时,也引起了湖南省和永州市有关部门的高度重视,通过网站和微博多方回应。 永州市公安局回应:永州市公安局共有两次回应。4日上午11时,其通过其官方微博发布了一条内容只有“幼女”两个字的微博,迅速引起网民关注。一小时内,该条微博被转发4000余次。下午,永州市公安局通过同一平台,连续发布了12条“就唐慧被执行劳动教养回复网民”的长微博,称唐慧闹访、缠访、散发传单,严重扰乱了单位和社会秩序,永州市劳动教养管理委员决定对其劳动教养1年6个月。随后这些信息均被删除。 5日,永州市公安局再次通过其新浪官方微博发布《关于唐慧被执行劳动教养相关情况的说明》、《关于对“永州公安帮被告人做假立功”情况的说明》对事件进行回应,称:唐慧为达到“判处7名被告人死刑”等目的,多次上访,严重扰乱了单位秩序和社会秩序,造成了极坏的社会影响,故对其劳教决定。回应还称,秦某、汪某制止周某某自杀事实存在,没有发现公安民警帮被告人做假立功的情况。 湖南省政法委回应:6日,湖南省政法委出面回应称:对永州幼女被强奸、其母唐慧反映的有关情况高度重视,已成立调查组赴永州调查此案办理情况。调查组分成5个小组,对涉及强奸、劳教、‘假立功’、秦星与警界人士之间的关系5个方面分别进行调查。湖南省政法委的回应让案件从地市层面进入省级视野。民意关切很快得到了官方回应,增加了当事人及网民对案件公平公正调查处理的信心。 湖南省劳动教养管理委员会回应:湖南省劳动教养管理委员会关于事件也有两次回应。8日,湖南省劳动教养管理委员会受理唐慧对劳动教养案的复议。相关负责人表示,湖南省劳动教养管理委员会将依法进行审查,并作出复议决定。10日,湖南省劳动教养管理委员会经复议决定撤销永州市劳动教养管理委员会对唐慧的劳教决定。湖南省劳教委的网上回应及时、清晰,网下调查处理工作迅速,到位。 四、意见领袖观点态度 此事由律师在网上发布消息,因较多新浪微博意见领袖介入,迅速引发舆论巨大关注,网络意见领袖的观点和态度在很大程度上影响着舆论的走势,推动事件发展。分析意见领袖观点态度的变化有利于把握舆情态势走向。 综合舆论影响力、对此事的关注度等因素,我们挑选了十位微博网友,对比其在慧劳教决定撤销前后的言论变化,可以管窥网上舆论对“法治湖南”建设的看法。 之前,意见领袖纷纷呼吁永州方面释放唐慧、批评劳教制度等,同时网络舆论充满了愤怒和哀伤的情绪。在湖南省政法委派出调查团赴永州后,意见领袖的观点态度有着明显的转向,他们普遍对湖南省委介入此事表现出较高的信任度。这种情绪感染着其他网友,攻击谩骂言论明显减少,舆论氛围趋于理性。 劳教决定撤销后,意见领袖对后续进展持续关注的同时,对撤销劳教决定肯定评价。“依法行政”、“法治湖南”等关键词在网络言论中频频出现。一直关注此事的著名公益人士、媒体人邓飞认为“如无法治湖南大格局,自己再呼吁可能也难有结果”;某著名网友认为“湖南省委出手,成功地避免了又一起邓玉娇案”并称赞“依法治省、法治湖南”;著名网友薛蛮子对此同样表示称赞;网友胡锡进则希望(湖南)官方的这次纠错能促使全国各地政府制普遍反思。意见领袖对撤销唐慧劳教决定的肯定,使得舆情态势向好发展。 十位意见领袖对撤销唐慧劳教决定前后的观点态度对照表
五、网络言论倾向性分析 事发初期,网友攻击谩骂言论偏多。湖南省政法委介入消息传出后,网络言论逐步好转。唐慧劳教决定撤销后,正面声音开始集中出现。网络言论主要集中在以下四个方面: 1.赞扬“法治湖南”建设走向成熟 人民网网友:湖南在处理唐慧劳教案上无疑是做出了示范,是走向成熟的现代法治社会最显著的标志之一。 搜狐网网友:撤销唐慧劳教案,体现了法治湖南建设的“正能量”,彰显了法治湖南建设的成熟。 网易网友:唐慧案的处理闪耀着法治光辉,既赢得了民意,也是一堂生动的法治示范课。 新浪网友:复议并没有推翻之前的证据和唐慧本身应负的责任,只是在处理方式上进行了修正,把劳动教养改为训诫教育。这体现了法律的刚性和执法的柔性。 2.呼吁理性看待法治渐进过程 人民网网友:法治是一个过程,不可能一蹴而就,也无法做到立竿见影,需要一个学习、教育,认识、认同,互动、实践的复杂递进过程。 网易网友:法治湖南建设是一个渐进的过程,尽管一些地方会出现像唐慧被劳教的个案,但我们要相信法治的力量,相信法治湖南有旺盛的生命力和光明的前景。 3.追问永州公安涉嫌渎职和作伪证 网易网友:一定要严查永州公安内部的人渣,还善良及不屈母亲一个公道,还广大人民一个公道。 新浪网友:湖南撤销对唐慧的劳教决定,但这只是第一步。调查组已展开乐乐被迫卖淫、永州公安涉嫌伪证等五方面调查,我们期待下一步处置工作。无数网友集结喊出正义最强音。 4.建议废除劳教制度 新浪网友:源于1957年的劳教制度,是为了配合当时“镇反”运动的临时应对之举,已到了废除之时。 网易网友:废除违宪的劳教制度。 新浪网友:废除劳教制度,保障公民人身自由。 六、媒体观点摘要 总体来看,传统媒体和网媒对撤销唐慧劳教决定一事的评论呈现出积极、正面、理性评价的姿态,既有对其事件处置和舆论应对得力的肯定,更有对通过法律解决问题做法的赞赏,还有对后续调查的期待,也有媒体对劳教制度进行了反思和追问,希望以此案为契机促成改革的实现。多数评论文章认为此次处理体现了对法治的尊重。 观点摘要 湖南官方对舆情、民意的回应是积极的、及时的,最终通过依法复议途径撤销劳教决定也是妥当的。既体现了对舆情、民意的重视,也体现了对法律和执法机关的尊重。这种官民良性互动,通过法律手段、在法律程序之内解决问题的做法,比之单纯地以领导批示、行政命令来解决问题,更能体现民主、法治的精神,值得提倡。(据新京报社论) 值得欣慰的是在撤销唐慧劳教的同时,湖南省委政法委组织的联合调查组已经进驻永州,“调查组中无永州人士”的细节让人们对调查组的公信力心生敬意,而“一旦发现有错,坚决依法纠正”的表态,既让人振奋,也给人更多期待,倡导“法治湖南”的湖南省就不能容忍有任何一处法治“死角”。(据南方都市报,作者:朱永华) 撤销唐慧劳教决定的作出,正是彰显了法治的“正能量”。透过相关负责人“一旦发现有错,坚决依法纠正”的表态和“调查组中无永州人士”等细节,我们看到了“公正”、“正义”逐渐清晰的身影。而这,也是以人为本、“法治湖南”的题中要义。唯有“执法必严,违法必纠”,唯有将法律的刚性和执法的人性完美统一,唯有在“彻查”此案的过程中做到公开透明,案件才会云开月明,“法治湖南”才会实至名归。(据中国江苏网,作者:高福生) 举国关注的唐慧事件,随着舆论的持续聚焦和有关方面的果断介入调查,出现了新的转机,唐慧的劳动教养经过复议后被依法撤销,让人看到了湖南在法治框架内处理唐慧事件的鲜明态度,无疑也大大增进了广大民众的法治信仰。(据红网,作者:范子军) 这个结果还是官员的胜利。据我所知,这次湖南省劳教委之所以如此快地作出如此重要的决定,源于湖南省委周强的高度重视。这位毕业于西南政法大学的地方大员,以其特有的法治思维,在此事中表现和传递出了“正能量”。从这个事联想到诸如河北聂树斌案、温州钱云会案等我们会发现,在事实和法律面前,一个有着法治思维的地方主官,对于一方民众甚至整个社会的秩序来说,具有多么积极的意义。从这个意义上说,撤销对唐慧的劳教决定,也是官员战胜自我、战胜特权、战胜人治思维的结果。(据凤凰博报,作者:陈杰人) 七、舆情应对点评及启示 综观永州唐慧案的发展变化、一波三折,我们在感受网络舆论的强大和猛烈之时,更能体会到此事所蕴含的独一无二的标本意义。永州方面对此事反应速度快,运用网络媒体回应的方式也值得赞赏。但其在操作技术上有着明显的失误,反复删除官方微博发布的消息,引发网民诟病;在回应内容上行文生硬、语气强硬,回应没有起到良好效果。对“永州公安帮被告人做假立功”情况的说明还引遭到了当事人律师的猛烈驳斥。 在舆论质疑继续高涨之际,湖南省政法委6日的表态则显得得体得多,在一定程度上挽回了永州方面造成的被动局面。首先是成立调查小组赴永州满足了民众对更高层级党委政府介入此事的期待。其次调查组对涉及强奸、劳教、“假立功”、秦星与警界人士之间的关系五个方面分别进行调查,基本涵盖了舆论对此事件的所有质疑点。让民众看到了湖南省委彻底调查事件的诚意和决心,赢得了舆论较好评价,使得舆论整体呈现出乐观期待的状态。 省政法委成立调查小组、省劳教委受理行政复议和撤销劳教决定。每一个步骤都稳步推进,给民众带来符合预期的良好结果,赢得了舆论引导的主动权。值得注意的是,湖南方面尊重民意、顺应民意,但并没有被动地被舆论牵着走,而是坚持依法办案。有作家从6日开始,每天在微博上呼吁“放人”,并号召网友一起转发。截止10日唐慧劳教撤销前夕,其最初的微博已被转发近20万次。面对山呼海啸般的呐喊声,调查组顶着巨大的舆论压力坚持依法办事,没有一味迎合舆论,受到了舆论尤其是专家学者的好评。 应该说在前期永州方面的事件处置、舆论应对均不理想的情况,湖南高层的介入是非常必要和有效的。从网络舆情可以观察到,层级越高的党政机构越受民众信任。湖南高层的的及时介入,得体的表态和彻查的决心在很大程度止住了舆论对此事件愈演愈烈的质疑之声。唐慧劳教事件由此前一系列事件引起,目前还未画上句号,其他事务尚在调查之中,但舆论已对湖南方面给予积极评价。相信舆论的积极反馈也将促使湖南方面在唐慧一案中更加夯实“法治湖南”的基础。 同时,唐慧劳教被依法解除,体现了尊重舆论与坚守法治的统一。一方面是舆论的裹挟泛滥、非理性质疑,一方面是法律法规的尊严和程序正义的呼唤,正如邓玉娇案、吴英案、钱云会案等众多事件所表现出的两难境地一样:是不管不顾相关程序甚至违背法律本意而“顺应民意”,还是以呼吁民众理性、严格遵守法定程序依法办事?应当承认,媒体的声音,公众的关注,公共知识分子的呼吁,在唐慧回家的路上发挥了重大作用;但是,法治的精神、民意的体恤、理性的声音,才是护送唐慧回家更有力的保证。只有法治,才能“根治”。 唐慧案的前因后果,凸显了依法行政与依法维权的统一。情与法是矛盾纠结,还是辩证统一?是依法行政,还是随性而为?是以情辨是非,还是以法断黑白?无论是执法者,还是维权者,唐慧案都是一堂有意义的法治实践课。任何人行使国家权力,都必须依法依规,不能超越职权谋取私利、贪赃枉法,否则,就是对法治的亵渎和破坏,就必须承担相应的法律责任;同理,任何人上访维权,也必须依法守法,不能以严重扰乱国家机关和社会正常秩序为代价,否则,就是对发展的阻滞和添乱,也必然承担相应的法律责任。正如媒体人邓飞所说,“我们更要学习依靠事实和使用法律,而不是裹挟舆论来解决问题”,“事实证明,唯有法律才是所有人最牢靠的保护者。”舆论在呼吁让唐慧回家的同时,也同样需要呼唤让法治回家。 唐慧案的最终向好,昭示了依法执政与以人为本的统一。随着改革开放的不断深入,我国的经济体制深刻变革、社会结构深刻变动、利益格局深刻调整,各种矛盾问题呈现喷涌之势。坦诚地说,这些问题的出现很大程度上源于法制的不健全、源于法治的不完善,需要发扬以人为本精神,才能填补法制的空白、弥补法治的缺失。在推行法治建设的具体进程中,无可避免会出现人为理解的误差、实际执行的偏差,适度给予人性化的关怀,不仅是刚性维稳向柔性维稳的良性转变,更是法律刚性和执法人性的完美统一。在依法执政的过程中,贯彻以人为本理念,应该也必须成为各级党委、政府坚定不移的执政理念。多一分以人为本,就多一分人性光辉。 唐慧案还没有结束。但是,从这些天的发展,我们看到了“法治”清晰而坚定的身影,它正向我们走来。让法制正能量走向良性循环,让法治惠及每一位公民,这是我们每一个人的心愿。
|
| 责任编辑:袁轶雄 |

